当前位置: 首页 > 新闻中心 > 公司公告

采购信息公告 | 宁夏中冶美利云新能源有限公司华为数采装置技术延保服务项目采购信息公告

2024-11-05 09:48:31

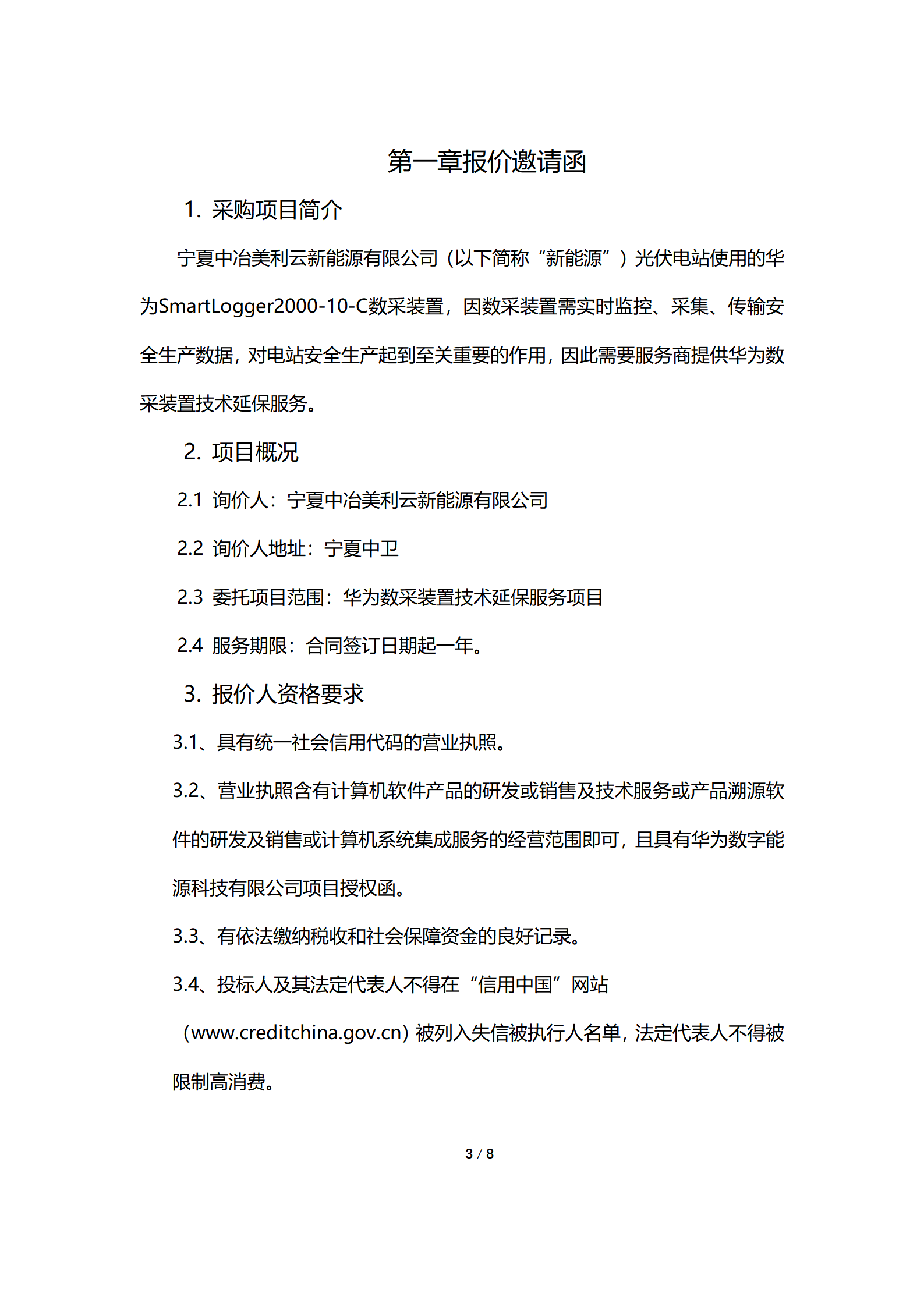
宁夏中冶美利云新能源有限公司(以下简称“新能源”),新能源光伏电站使用的华为SmartLogger2000-10-C数采装置,因数采装置需实时监控、采集、传输安全生产数据,对电站安全生产起到至关重要的作用,因此需要服务商提供华为数采装置技术延保服务。


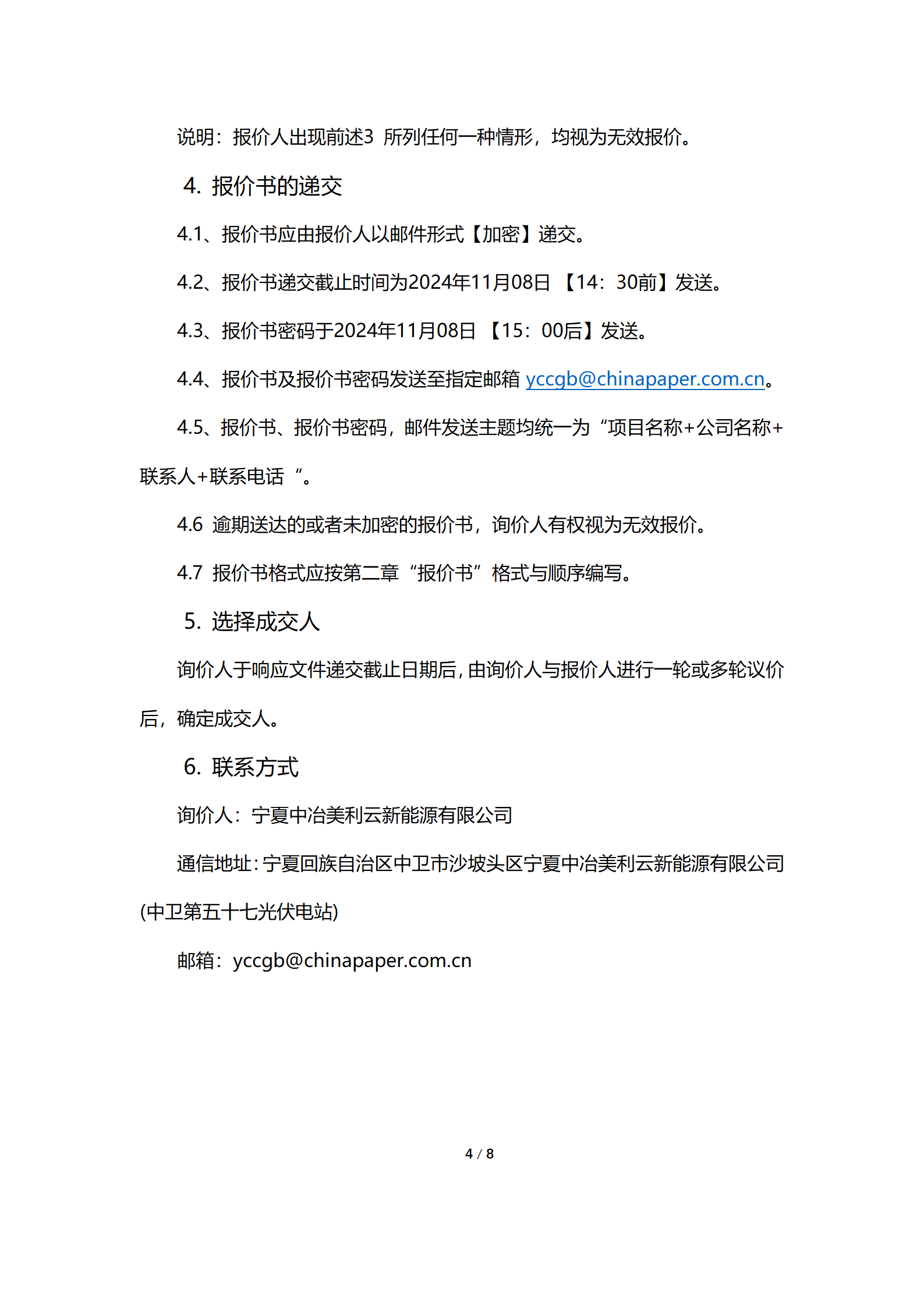
询价人:宁夏中冶美利云新能源有限公司
地   址:宁夏回族自治区中卫市沙坡头区宁夏中冶美利云新能源有限公司(中卫第五十七光伏电站)
具体联系人:葛先生
联系电话:15321928919
邮箱:yccgb@chinapaper.com.cn
若有问题请随时联系,谢谢您的参与配合!




标签

本文网址:
上一篇:
下一篇:
  • 菜单

联系我们

地址:宁夏中卫市沙坡头区柔远镇

公司电话:0955-7679335

投资者热线:0955-7679334

网址:www.china-meili.com