当前位置: 首页 > 新闻中心 > 公司公告

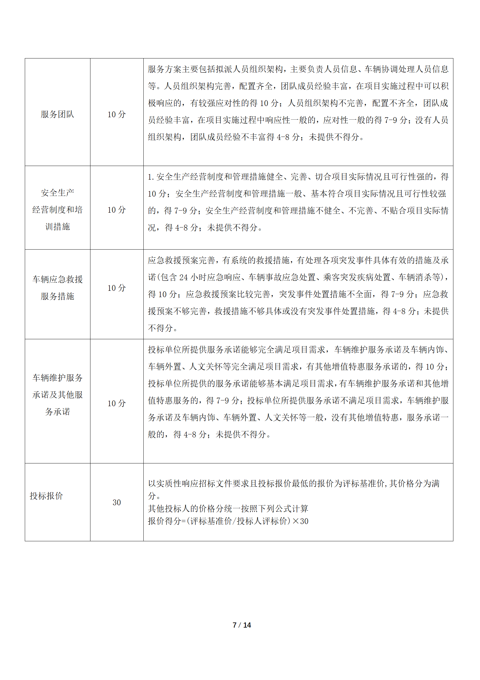
采购信息公告 | 宁夏誉成云创数据投资有限公司职工通勤车运输服务项目

2024-10-23 09:55:00

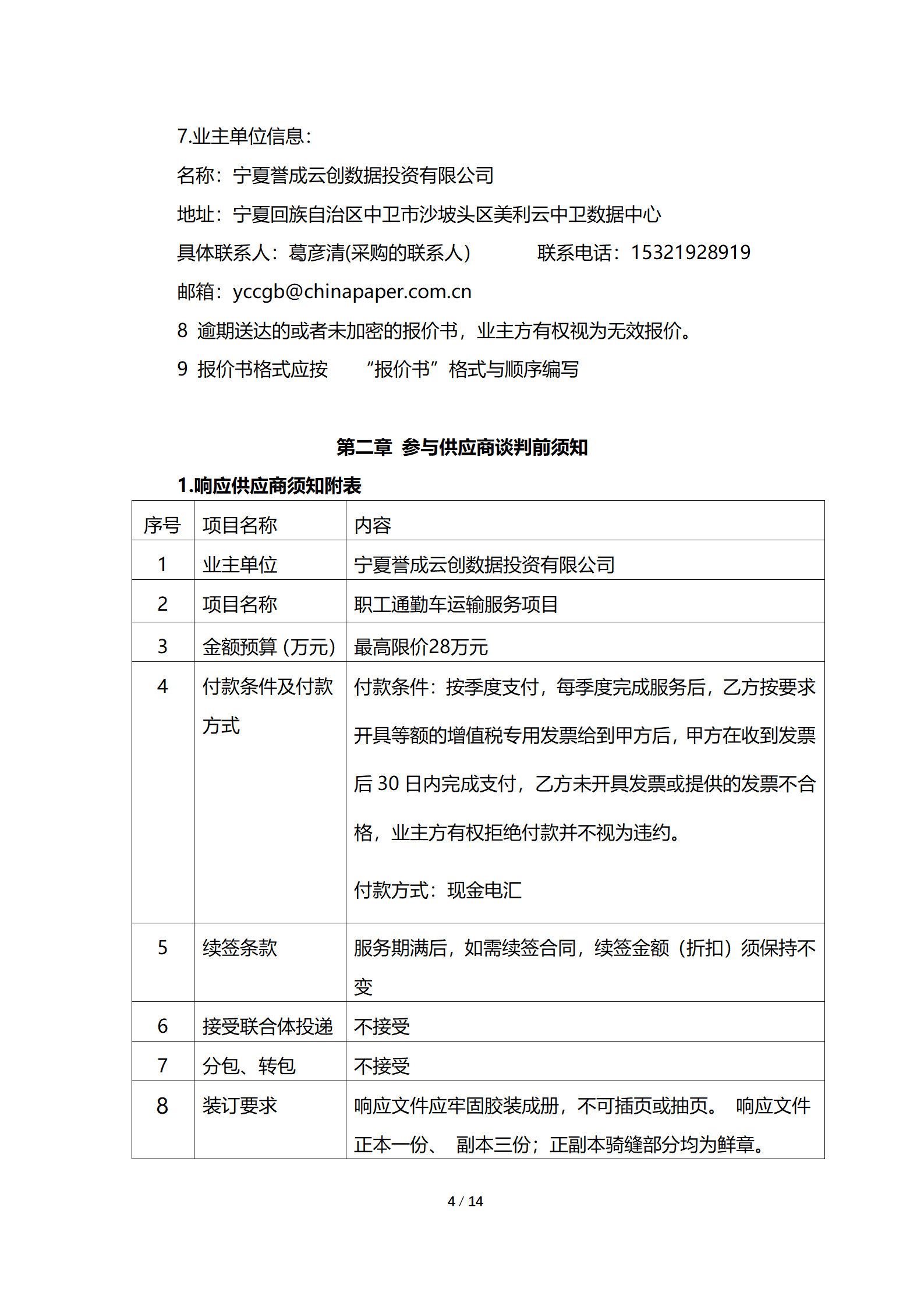
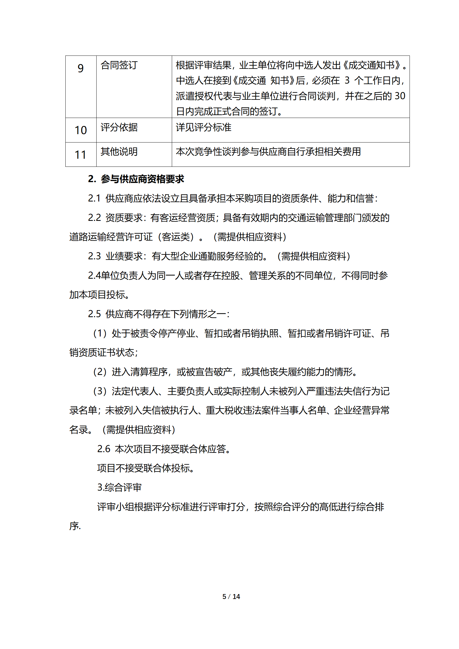
宁夏誉成云创数据投资有限公司现采购职工通勤车服务,详细采购信息参见附件询价文件。询价人:宁夏誉成云创数据投资有限公司

通信地址:宁夏回族自治区中卫市沙坡头区工业园区云天中卫众创空间四楼,纸质版文件报送至指定地点(宁夏回族自治区中卫市沙坡头区美利云中卫数据中心E1楼二楼)

相应截止时间:  2024 年10 月28 日 14 点

联系人: 葛先生

联系电话:15321928919

若有问题请随时联系,谢谢您的参与配合!


标签

本文网址:
上一篇:
下一篇:
  • 菜单

联系我们

地址:宁夏中卫市沙坡头区柔远镇

公司电话:0955-7679335

投资者热线:0955-7679334

网址:www.china-meili.com